综合新闻

当前位置: 首页 - 综合新闻 - 正文 -

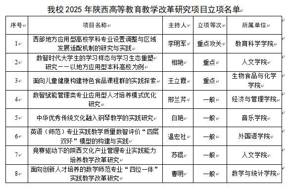
我校2025年度陕西高等教育教学改革研究项目立项喜获佳绩

发布时间:2026-01-25 14:34 访问:

近日,陕西省教育厅公布了2025年度陕西本科和高等继续教育教学改革研究项目立项结果。我校获批项目8项,其中重点攻关1项,重点2项,一般5项。学校首次获批重点攻关项目,获批项目数量、层次均位居省属同类院校前列。

 

近年来,学校紧扣立德树人根本任务,创新人才培养模式,深耕内涵式发展道路,大力推进教育教学改革,高层次教改项目与成果奖孵化成效显著,省部级以上教改研究项目实现稳步攀升。本次获批的省级教改项目聚焦立德树人、人工智能赋能教育、拔尖创新人才培养等前沿重难点问题,对提升教学研究水平、建设高质量本科教育具有重要助推作用。

 

(供稿:教务处 撰稿:高云 责任审核:崔洁)